Vilber应用|自组装卟啉纳米药物作为单一治疗剂用于癌症协同治疗:一石三鸟之计
发布时间:2021-06-25 17:11 | 点击次数:795

根据2020年全球癌症患者的数据统计,乳腺癌已超越肺癌成为全球新发癌症患者数最多的恶性疾病,严重威胁人类生命健康安全。传统的乳腺癌治疗手段主要分为三大类:手术切除,化疗和放疗,然而其存在的侵入性和全身性毒副作用,影响患者的治疗与预后效果。诊疗一体化纳米技术因其具有良好的成像能力及高效递送水平和较好的疾病治疗效果,在抗肿瘤药物设计领域受到广泛关注。
然而,现有的纳米诊疗系统对于肿瘤组织的时空特异性效应的局限性,使其高效治疗和精准成像的目标难以实现。因此,设计解决时空可控的高效诊疗一体化系统成为纳米药物研究的迫切需求。光动力学疗法因其具有时空可控的本征特性,在临床疾病治疗和临床前研究中应用广泛。但是,单一疗法的使用已不能满足临床有效治疗癌症的需求,因此,多模态治疗策略成为研究人员治疗肿瘤的主要手段之一。而如何制备具有多模态治疗功能的单一治疗剂给研究人员提出了尚待解决的难题。自组装纳米技术为解决这一问题提供了契机,其通过将各含不同功能的分子单体,利用共价或非共价作用,一步自组装形成单一纳米药物。这类自组装纳米药物通过尺寸效应实现肿瘤组织的有效富集,并在肿瘤部位释放各类功能单体分子,实现肿瘤的多模态治疗。

Figure1. Schematic Illustration of the Preparation Procedure of the Multifunctional Self-Assembled
Nanoparticles and Mechanistic Actions of the HCNPs in Cancer Combination Therapy
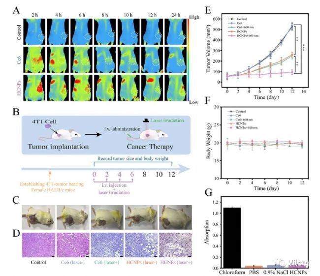
近日重庆医科大学药学院于超教授课题组开发了一种新型的多功能自组装纳米药物,以实现乳腺癌的治疗与成像一体化。通过简单一步自组装方式,将二氢卟吩e6和氯化血红素结合形成新型的纳米药物。利用二氢卟吩e6的荧光特性,可实时监测纳米药物在体内分布情况。与单独的二氢卟吩e6及对照组相比,纳米药物组在体内循环时间更长,并能够有效蓄积在肿瘤部位且停留较长时间。相关研究结果于6月10日在线发表于ACS Applied Materials & Interfaces上。

Figure 2. In vivo imaging and anticancer therapy. (A) In vivo fluorescence images of 4T1-tumor-bearing mice at different time points after intravenous administration of PBS, Ce6, and HCNPs.
其中,纳米药物在小鼠体内的代谢及时间分布成像,均由Vilber小动物活体光学三维成像系统NEWTON7.0 FT100来完成。
NEWTON小动物活体光学三维成像系统,除了可以实现生物发光标记的肿瘤三维成像外,在纳米药物研究中,具有独特的优势:双侧扫描式脉冲LED光源,多波长且每个波长均为独立的光源,保证了超高的激发强度和激发均一性。

文章来源Vilber,如有版权问题,请及时联系小编删除更正。
* 如需了解更多产品信息,欢迎关注 昊诺斯生物 公众号或访问中文官方网站www.herosbio.com
长按识别二维码关注我们
联系电话:010-64838766




